ทุนสนับสนุนงานวิจัย
ในคณะสัตวแพทยศาสตร์
ทุนที่เปิดรับอยู่ในขณะนี้
รู้จักกับTRL
โครงการปีที่ 8 ยังไม่เปิดรับสมัครทุน
โปรดติดตามรายละเอียดที่หน้าเว็บไซต์ ในเร็ว ๆ นี้ ขอบพระคุณ
เอกสารเกี่ยวกับการดำเนินงานทุนวิจัย
ท่านสามารถดาวน์โหลดเอกสารเมื่อต้องการ รายงานความก้าวหน้าโครงการวิจัย, ขอขยายระยะเวลาการดำเนินงานโครงการ, รายงานผลการวิจัยฉบับสมบูรณ์ และ รายงานการตีพิมพ์เผยแพร่ผลงานวิจัย
ขั้นตอนการยื่นเสนอ
ขอรับทุนวิจัยภายในคณะสัตวแพทยศาสตร์
ขั้นตอนที่ 1
กรอกข้อมูลในแบบฟอร์ม เสนอโครงการขอรับทุน ให้ครบถ้วน
ขั้นตอนที่ 2
จัดทำบันทึกข้อความเสนอ รองคณบดีฝ่ายวิจัย ผ่านหัวหน้าภาควิชา/หน่วยงาน
ขั้นตอนที่ 3
ส่งเอกสารขอรับทุนได้ที่
ศูนย์วิจัยและนวัตกรรมทางสัตวแพทย์
ห้อง 303 ชั้น 3 อาคารจักรพิชัยรณรงค์สงคราม
คณะสัตวแพทยศาสตร์ มหาวิทยาลัยเกษตรศาสตร์
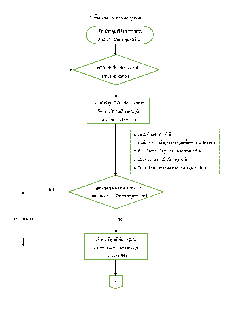
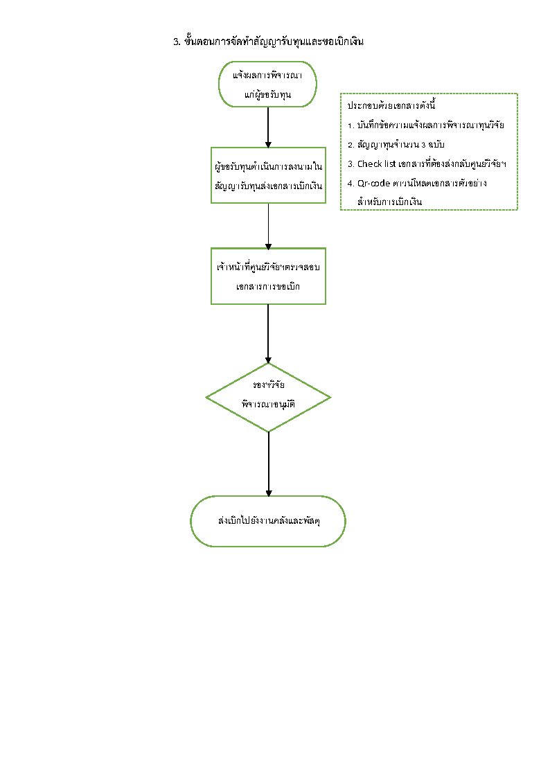
ขั้นตอนการปฏิบัติงานทุนวิจัยภายในคณะสัตวแพทยศาสตร์



ติดต่อ/สอบถามเพิ่มเติมได้ที่
คุณญาดา หาญปัญญาพิชิต
ศูนย์วิจัยฯ ห้อง 303 ชั้น 3 อาคารจักรพิชัยรณรงค์สงคราม
e-mail: research.vet.ku@gmail.com
โทร. 02-797-1900 ต่อ 1308












